无机材料学报 ›› 2021, Vol. 36 ›› Issue (11): 1193-1198.DOI: 10.15541/jim20210080 CSTR: 32189.14.10.15541/jim20210080

• 研究论文 • 上一篇    下一篇

利用菊池衍射花样鉴定晶体结构的方法研究

彭帆1,2(), 曾毅1,2()   

  1. 1.中国科学院 上海硅酸盐研究所, 高性能陶瓷和超微结构国家重点实验室, 上海 200050
    2.中国科学院大学 材料与光电研究中心, 北京 100049
  • 收稿日期:2021-02-07 修回日期:2021-02-27 出版日期:2021-11-20 网络出版日期:2021-03-15
  • 通讯作者: 曾 毅, 研究员. E-mail: zengyi@mail.sic.ac.cn
  • 作者简介:彭 帆(1993-), 女, 博士研究生. E-mail: pengfan@student.sic.ac.cn
  • 基金资助:
    上海市无机非金属材料分析测试专业技术服务平台(19DZ2290700)

Method of Crystal Structure Identification by Using Kikuchi Diffraction Patterns

PENG Fan1,2(), ZENG Yi1,2()   

  1. 1. The State Key Lab of High Performance Ceramics and Superfine Microstructure, Shanghai Institute of Ceramics, Chinese Academy of Sciences, Shanghai 200050, China
    2. Center of Materials Science and Optoelectronics Engineering, University of Chinese Academy of Sciences, Beijing 100049, China
  • Received:2021-02-07 Revised:2021-02-27 Published:2021-11-20 Online:2021-03-15
  • Contact: ZENG Yi, professor. E-mail: zengyi@mail.sic.ac.cn
  • About author:PENG Fan(1993-), female, PhD candidate. E-mail: pengfan@mail.sic.ac.cn
  • Supported by:
    Shanghai Technical Platform for Testing on Inorganic Materials(19DZ2290700)

摘要:

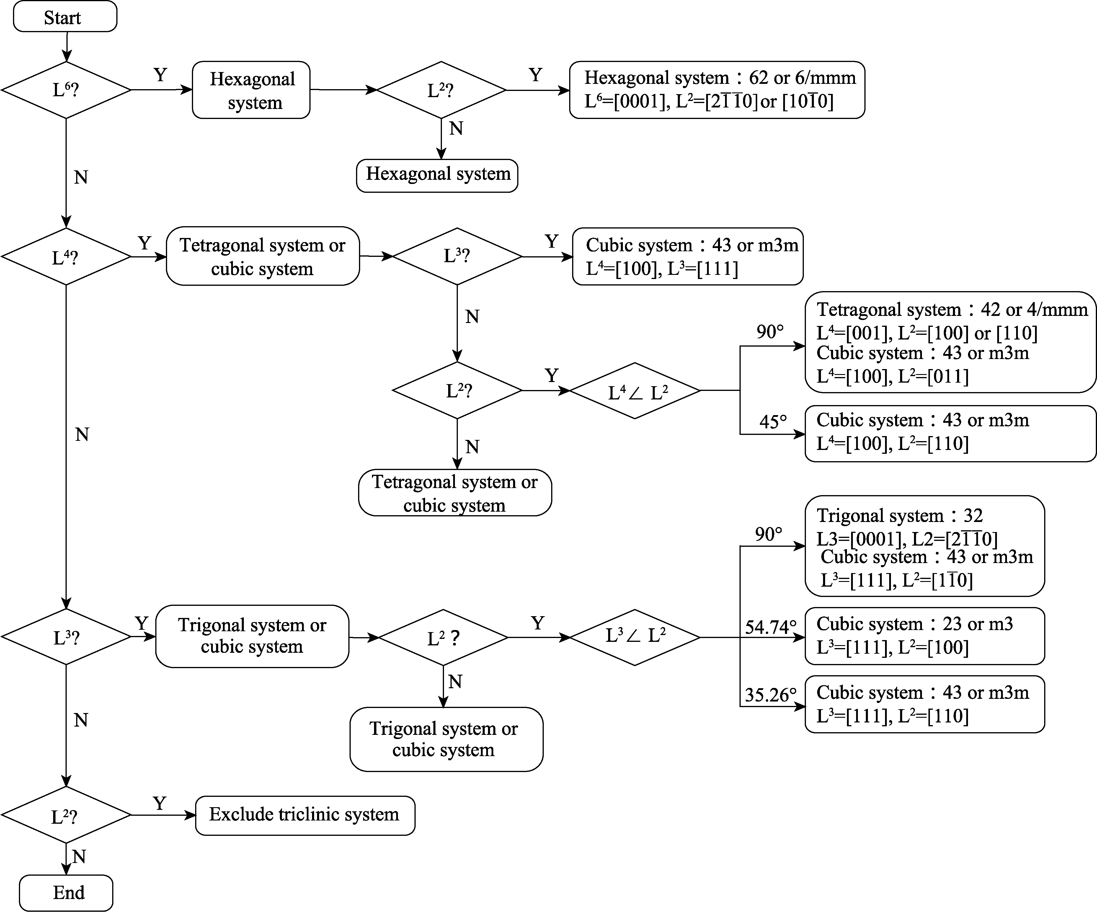
电子背散射衍射(Electron Backscatter Diffraction, EBSD)是研究材料显微结构的重要手段之一, 通过EBSD获取的菊池衍射花样是材料内部微观晶体结构的直观反映。本研究通过识别菊池花样中的对称轴, 结合晶体对称定律, 提出了一种利用菊池花样进行晶体对称性分析和晶体结构鉴定的方法。通过该方法成功对三个未知样品的对称性和晶体结构进行了判断。其中一个样品确定到所属晶系, 另两个样品锁定到部分点群, 通过确定晶系和点群排除了部分不符合对称性的相鉴定结果。研究结果表明, 利用菊池花样进行对称性分析是判断晶体结构的有效方法。同现有方法相比, 菊池衍射花样法大大缩小了相鉴定的检索范围, 显著提高了相鉴定的准确性和可靠性, 是一种有望用于新一代EBSD设备的标定技术。

关键词: EBSD, 菊池花样, 晶体结构鉴定, 相鉴定

Abstract:

Electron backscatter diffraction (EBSD) is an important microstructure analysis method in the field of inorganic materials research. The Kikuchi pattern obtained through EBSD is an intuitive reflection of the internal microscopic crystal structure of the material. In this study, a method of crystal symmetry analysis and crystal structure identification by using Kikuchi patterns was proposed by recognizing the symmetry axis though Kikuchi patterns and using the law of crystal symmetry. The symmetry and crystal structure of three unknown samples were successfully determined by this method. One of the samples was identified to the right crystal system that it naturally belongs, and the other two were fixed on some certain point groups. Through the determination of crystal system and point group, some phase identification results which do not conform to symmetry were excluded. It is indicated that the symmetry analysis of Kikuchi patterns is an effective way to identify the crystal structure and can significantly filter the phase database. Compared with the existing methods, this method greatly reduces the retrieval range of phase identification, and significantly improves the accuracy and reliability of phase identification. It is a promising indexing technique for the new generation of EBSD devices.

Key words: EBSD, Kikuchi patterns, crystal structure identification, phase identification

中图分类号: